2026年4月6日 登录
江海区君汇熙庭熙盛居 2 栋电梯更换控制柜集成电源使用维修资金的投票
江海区君汇熙庭熙盛居 2 栋电梯更换控制柜集成电源使用维修资金的投票投票询异公示
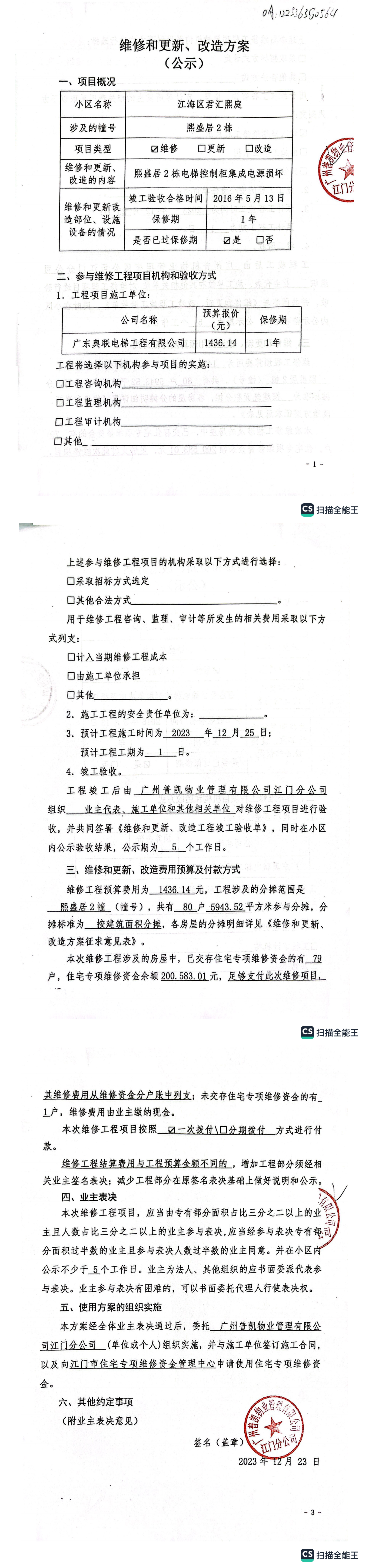
<style type="text/css"> .myTable,.myTable td { page-break-after:always; font-family:宋体;font-size:9pt; padding-right:0.5pt; padding-left:0.5pt; padding-top:0.5pt; padding-bottom:0.5pt; border-style:solid;border-width:1px 0 0 1px; } </style> <table cellspacing="0" cellpadding="0" border="0" class="myTable" style="border-width:0;width:496pt"> <tr style="height:0px"><td style="border-width:0;width:37pt"></td> <td style="border-width:0;width:95pt"></td> <td style="border-width:0;width:57pt"></td> <td style="border-width:0;width:60pt"></td> <td style="border-width:0;width:79pt"></td> <td style="border-width:0;width:76pt"></td> <td style="border-width:0;width:85pt"></td> <tr style="height:13pt"> <td ALIGN="center" ROWSPAN="2" COLSPAN="7" STYLE="border-width:0" ><font style="font-size:18pt;">关于江海区君汇熙庭业主委员会书面答复业主的异议的公告</font></td> </tr> <tr style="height:13pt"> </tr> <tr style="height:12pt"> <td VALIGN="top" VALUES="" STYLE="border-width:0" BINDTYPE="0" ROWSPAN="19" COLSPAN="7" DATASOURCE="投票结果" ><font style="font-size:14pt;"><p style="white-space: normal; font-family: 宋体; line-height: 1.75em;">江海区君汇熙庭江海区君汇熙庭熙盛居2幢全体业主:</p><p style="white-space: normal; font-family: 宋体; line-height: 1.75em; text-indent: 2em;">本小区关于江海区君汇熙庭熙盛居 2 栋电梯更换控制柜集成电源使用维修资金的投票的投票已表决结束,询异时间从2024年01月21日开始,投票询异公示期间,业主可通过微信查询自己的表决情况或可凭身份证件申请查询自己的表决情况;如公示的业主表决情况与查询的本人表决意见不一致的,可以以书面形式向投票组织机构申诉,投票组织机构予以纠正并重新公示表决结果。异议提出人对投票组织机构的处理仍有异议的,可以向街道办事处(镇人民政府)反映处理,涉及住宅专项维修资金的,可向属地住宅专项维修资金管理中心反映处理。</p><p style="white-space: normal;"><br/></p><p style="white-space: normal; font-family: 宋体; line-height: 1.75em;"><strong>附件:</strong></p><p style="white-space: normal; font-family: 宋体; line-height: 1.75em;"><strong>一、投票范围</strong></p><p style="white-space: normal; font-family: 宋体; line-height: 1.75em; text-indent: 2em;">江海区君汇熙庭江海区君汇熙庭熙盛居2幢</p><p style="white-space: normal; font-family: 宋体; line-height: 1.75em; text-indent: 2em;">总人数(专有部分人数之和):79</p><p style="white-space: normal; font-family: 宋体; line-height: 1.75em; text-indent: 2em;"><span style="font-family: 宋体, SimSun;"><span style="font-family: 宋体; text-indent: 32px;"><span style="font-family: 宋体; text-indent: 32px;">总户数:80</span></span></span></p><p style="white-space: normal; font-family: 宋体; line-height: 1.75em; text-indent: 2em;">建筑物总面积(专有部分面积之和):5943.52㎡</p><p style="white-space: normal; font-family: 宋体; line-height: 1.75em;"><strong>二、询异公示起止时间</strong></p><p dir="ltr" style="white-space: normal; font-family: 宋体; line-height: 1.75em; text-indent: 2em;"><span style="text-indent: 36px;">2024年01月21日至2024年01月27日</span></p><p style="white-space: normal; font-family: 宋体; line-height: 1.75em;"><strong>三、投票详细描述</strong></p><p style="white-space: normal; font-family: 宋体; line-height: 1.75em; text-indent: 2em;"><p>本小区10幢的货梯日常运行时无反应,经检查,是由于货梯控制柜集成电源损坏,导致通电故障电梯不能正常运行,已过保修期。现需申请使用维修资金对10幢货梯进行维修,工程维修预算金额为1436.14元,项目最终费用以施工合同签订金额为准。维修费用的分摊标准为 按建筑面积分摊每平方约0.242元,详见公示附件。如业主手机不能正常通过微信投票,请联系物业公司进行线下纸质投票,物业电话:0750-3825113</p></p><p style="white-space: normal; font-family: 宋体; line-height: 1.75em;"><strong>四、计票规则</strong></p><p style="white-space: normal; font-family: 宋体; line-height: 1.75em; text-indent: 2em;">表决事项:使用建筑物及其附属设施的维修资金<br /><p style='text-align: left; font-family: 宋体; font-size: 16px; line-height: 1.75em; text-indent: 2em;'>计票规则:弃权票不并入其它项&nbsp;&nbsp;&nbsp;&nbsp;未表决票不并入其它项</p></p><p style="white-space: normal; font-family: 宋体; line-height: 1.75em;"><strong>五、通过规则</strong></p><p style="white-space: normal; font-family: 宋体; line-height: 1.75em;"><strong><strong style="white-space: normal;"><span style="font-family: 宋体, SimSun;">&nbsp; 根据《中华人民共和国民法典》第二百七十八条规定:业主共同决定事项,应当由专有部分面积占比三分之二以上的业主且人数占比三分之二以上的业主参与表决。</span></strong></strong></p><p style="white-space: normal; font-family: 宋体; line-height: 1.75em; text-indent: 2em;">表决事项:使用建筑物及其附属设施的维修资金<br /><p style='text-align: left; font-family: 宋体; font-size: 16px; line-height: 1.75em; text-indent: 2em;'>通过规则:参与表决专有部分面积过半数的业主且参与表决人数过半数的业主同意</p></p><p style="white-space: normal; font-family: 宋体; line-height: 1.75em;"><strong>六、投票结果</strong></p><p style="white-space: normal; font-family: 宋体; line-height: 1.75em; text-indent: 2em;"><div id='resultTable'><table  style='table-layout: fixed; font-size:12px; margin-top:10px' width='100%' border='0' cellspacing='0' cellpadding='0'><tr><td height='28' colspan='10' align='center' style='border: 1px solid #666'><strong style='font-size: 14px;'> 使用建筑物及其附属设施的维修资金</strong></td> </tr><tr id='trfirst'><td height='28' colspan='4' style='border-left: 1px solid #666; border-bottom: 1px solid #666'><strong>&nbsp;申报单位:</strong> 广州普凯物业管理有限公司江门分公司</td><td colspan='3' style='border-left: 1px solid #666; border-bottom: 1px solid #666'><strong>&nbsp;联系方式:</strong>  </td><td colspan='3' style='border-left: 1px solid #666; border-bottom: 1px solid #666; border-right: 1px solid #666'><strong>&nbsp;申报日期:</strong> 2024年1月3日 </td></tr><tr> <td height='28' colspan='5' style='border-left: 1px solid #666; border-bottom: 1px solid #666'><strong>&nbsp;总人数(专有部分人数之和):</strong>79人 </td><td colspan='5' style='border-left: 1px solid #666; border-bottom: 1px solid #666;  border-right: 1px solid #666'><strong>&nbsp;建筑物总面积(专有部分面积之和):</strong>5943.52㎡ </td> </tr><tr><td height='28' colspan='10' style='border: 1px solid #666'><strong>&nbsp;该事项表决是否通过:通过(选项为:A:同意)</strong></td></tr><tr><td height='28' colspan='10' bgcolor='#F3F3F3' style='border-left: 1px solid #666;border-bottom: 1px solid #666;border-right: 1px solid #666'><strong>&nbsp;参与人数及面积统计</strong></td></tr><tr><td height='28' colspan='5' style='border-left: 1px solid #666; border-bottom: 1px solid #666'><strong>&nbsp;参与表决专有部分人数之和:</strong>57人</td><td colspan='5' style='border-left: 1px solid #666; border-bottom: 1px solid #666; border-right: 1px solid #666'><strong>&nbsp;参与表决占有表决权总人数比例:</strong>72.15%</td></tr><tr><td height='28' colspan='5' style='border-left: 1px solid #666; border-bottom: 1px solid #666'><strong>&nbsp;参与表决专有部分面积之和:</strong>4380.19㎡</td><td colspan='5' style='border-left: 1px solid #666; border-bottom: 1px solid #666; border-right: 1px solid #666'><strong>&nbsp;参与表决占有表决权总面积比例:</strong>73.70%</td></tr><tr><td height='28' colspan='10' bgcolor='#F3F3F3' style='border-left: 1px solid #666; border-bottom: 1px solid #666;border-right: 1px solid #666'> <strong>&nbsp;未参与人数及面积统计</strong></td> </tr><tr><td height='28' colspan='5' style='border-left: 1px solid #666; border-bottom: 1px solid #666'><strong>&nbsp;未参与表决专有部分人数之和:</strong>22人 </td><td colspan='5' style='border-left: 1px solid #666; border-bottom: 1px solid #666; border-right: 1px solid #666'><strong>&nbsp;未参与表决占有表决权总人数比例:</strong>27.85%</td></tr><tr><td height='28' colspan='5' style='border-left: 1px solid #666; border-bottom: 1px solid #666'><strong>&nbsp;未参与表决专有部分面积之和:</strong>1563.33㎡</td><td colspan='5' style='border-left: 1px solid #666; border-bottom: 1px solid #666; border-right: 1px solid #666'><strong>&nbsp;未参与表决占有表决权总面积比例:</strong>26.30% </td> </tr><tr><td width='6%' rowspan='2' align='center'  bgcolor='#F3F3F3' style='border-left: 1px solid #666; border-bottom: 1px solid #666'><strong>序号</strong></td><td width='11%' rowspan='2' align='center'  bgcolor='#F3F3F3' style='border-left: 1px solid #666; border-bottom: 1px solid #666'><strong>候选项</strong></td><td height='28' colspan='2' align='center'  bgcolor='#F3F3F3' style='border-left: 1px solid #666; border-bottom: 1px solid #666'><strong>表决人数情况</strong> </td><td colspan='2' align='center'  bgcolor='#F3F3F3' style='border-left: 1px solid #666; border-bottom: 1px solid #666'><strong>表决面积情况</strong></td><td colspan='4' align='center'  bgcolor='#F3F3F3' style='border-left: 1px solid #666; border-bottom: 1px solid #666; border-right: 1px solid #666'><strong>表决方式</strong></td></tr><tr><td width='11%' height='28' align='center'  bgcolor='#F3F3F3' style='border-left: 1px solid #666;border-bottom: 1px solid #666'><strong>参与表决<br />专有部分<br />人数之和</strong> </td><td width='11%' align='center'  bgcolor='#F3F3F3' style='border-left: 1px solid #666; border-bottom: 1px solid #666'><strong>占有<br />  表决权<br /> 总人数比例<br /> </strong></td><td width='11%' align='center'  bgcolor='#F3F3F3' style='border-left: 1px solid #666; border-bottom: 1px solid #666'><strong>参与表决<br /> 专有部分<br /> 面积之和<br /> </strong></td><td width='13%' align='center'  bgcolor='#F3F3F3' style='border-left: 1px solid #666; border-bottom: 1px solid #666'><strong>占有<br />表决权<br />总面积比例</strong></td><td width='9%' align='center'  bgcolor='#F3F3F3' style='border-left: 1px solid #666; border-bottom: 1px solid #666'><strong>微信<br /> 投票<br /> </strong></td><td width='7%' align='center'  bgcolor='#F3F3F3' style='border-left: 1px solid #666; border-bottom: 1px solid #666'><strong>投票器<br /> 投票</strong></td><td width='9%' align='center'  bgcolor='#F3F3F3' style='border-left: 1px solid #666; border-bottom: 1px solid #666'><strong>其他<br />投票<br /> </strong></td><td width='15%' align='center'  bgcolor='#F3F3F3' style='border-left: 1px solid #666; border-bottom: 1px solid #666;border-right: 1px solid #666'><strong>纸质<br />辅助<br /> 投票<br /></strong> </td></tr><tr> <td height='28' align='center' style='border-left: 1px solid #666; border-bottom: 1px solid #666'> A </td> <td align='center' style='word-wrap: break-word; border-left: 1px solid #666; border-bottom: 1px solid #666'>同意</td><td align='center' style='border-left: 1px solid #666; border-bottom: 1px solid #666'>57人</td><td align='center' style='border-left: 1px solid #666; border-bottom: 1px solid #666'>72.15%</td><td align='center' style='border-left: 1px solid #666; border-bottom: 1px solid #666'>4380.19㎡</td><td align='center' style='border-left: 1px solid #666; border-bottom: 1px solid #666'>73.70%</td><td align='center' style='border-left: 1px solid #666; border-bottom: 1px solid #666'>42票</td><td align='center' style='border-left: 1px solid #666; border-bottom: 1px solid #666'>0票</td><td align='center' style='border-left: 1px solid #666; border-bottom: 1px solid #666'>0票</td><td align='center' style='border-left: 1px solid #666; border-bottom: 1px solid #666; border-right: 1px solid #666'>15票</td> </tr><tr> <td height='28' align='center' style='border-left: 1px solid #666; border-bottom: 1px solid #666'> B </td> <td align='center' style='word-wrap: break-word; border-left: 1px solid #666; border-bottom: 1px solid #666'>反对</td><td align='center' style='border-left: 1px solid #666; border-bottom: 1px solid #666'>0人</td><td align='center' style='border-left: 1px solid #666; border-bottom: 1px solid #666'>0.00%</td><td align='center' style='border-left: 1px solid #666; border-bottom: 1px solid #666'>0.00㎡</td><td align='center' style='border-left: 1px solid #666; border-bottom: 1px solid #666'>0.00%</td><td align='center' style='border-left: 1px solid #666; border-bottom: 1px solid #666'>0票</td><td align='center' style='border-left: 1px solid #666; border-bottom: 1px solid #666'>0票</td><td align='center' style='border-left: 1px solid #666; border-bottom: 1px solid #666'>0票</td><td align='center' style='border-left: 1px solid #666; border-bottom: 1px solid #666; border-right: 1px solid #666'>0票</td> </tr><tr> <td height='28' align='center' style='border-left: 1px solid #666; border-bottom: 1px solid #666'> C </td> <td align='center' style='word-wrap: break-word; border-left: 1px solid #666; border-bottom: 1px solid #666'>弃权</td><td align='center' style='border-left: 1px solid #666; border-bottom: 1px solid #666'>0人</td><td align='center' style='border-left: 1px solid #666; border-bottom: 1px solid #666'>0.00%</td><td align='center' style='border-left: 1px solid #666; border-bottom: 1px solid #666'>0.00㎡</td><td align='center' style='border-left: 1px solid #666; border-bottom: 1px solid #666'>0.00%</td><td align='center' style='border-left: 1px solid #666; border-bottom: 1px solid #666'>0票</td><td align='center' style='border-left: 1px solid #666; border-bottom: 1px solid #666'>0票</td><td align='center' style='border-left: 1px solid #666; border-bottom: 1px solid #666'>0票</td><td align='center' style='border-left: 1px solid #666; border-bottom: 1px solid #666; border-right: 1px solid #666'>0票</td> </tr></table></div></p><p style="white-space: normal; text-align: right; font-family: 宋体; line-height: 1.75em;">申报单位:广州普凯物业管理有限公司江门分公司</p><p><br/></p></font></td> </tr> <tr style="height:-1pt"> </tr> <tr style="height:13pt"> </tr> <tr style="height:-1pt"> </tr> <tr style="height:13pt"> </tr> <tr style="height:13pt"> </tr> <tr style="height:13pt"> </tr> <tr style="height:-1pt"> </tr> <tr style="height:-1pt"> </tr> <tr style="height:13pt"> </tr> <tr style="height:-1pt"> </tr> <tr style="height:-1pt"> </tr> <tr style="height:-1pt"> </tr> <tr style="height:-1pt"> </tr> <tr style="height:-1pt"> </tr> <tr style="height:17pt"> </tr> <tr style="height:-1pt"> </tr> <tr style="height:-1pt"> </tr> <tr style="height:4pt"> </tr> </table>
维修和更新改造方案.png  下载
施工合同和报价单.png  下载