|
<style type="text/css">
.myTable,.myTable td {
page-break-after:always;
font-family:宋体;font-size:9pt;
padding-right:0.5pt;
padding-left:0.5pt;
padding-top:0.5pt;
padding-bottom:0.5pt;
border-style:solid;border-width:1px 0 0 1px;
}
</style>
<table cellspacing="0" cellpadding="0" border="0" class="myTable" style="border-width:0;width:496pt">
<tr style="height:0px"><td style="border-width:0;width:37pt"></td>
<td style="border-width:0;width:95pt"></td>
<td style="border-width:0;width:57pt"></td>
<td style="border-width:0;width:60pt"></td>
<td style="border-width:0;width:79pt"></td>
<td style="border-width:0;width:76pt"></td>
<td style="border-width:0;width:85pt"></td>
<tr style="height:13pt">
<td ALIGN="center" ROWSPAN="2" COLSPAN="7" STYLE="border-width:0" ><font style="font-size:18pt;"></font></td>
</tr>
<tr style="height:13pt">
</tr>
<tr style="height:12pt">
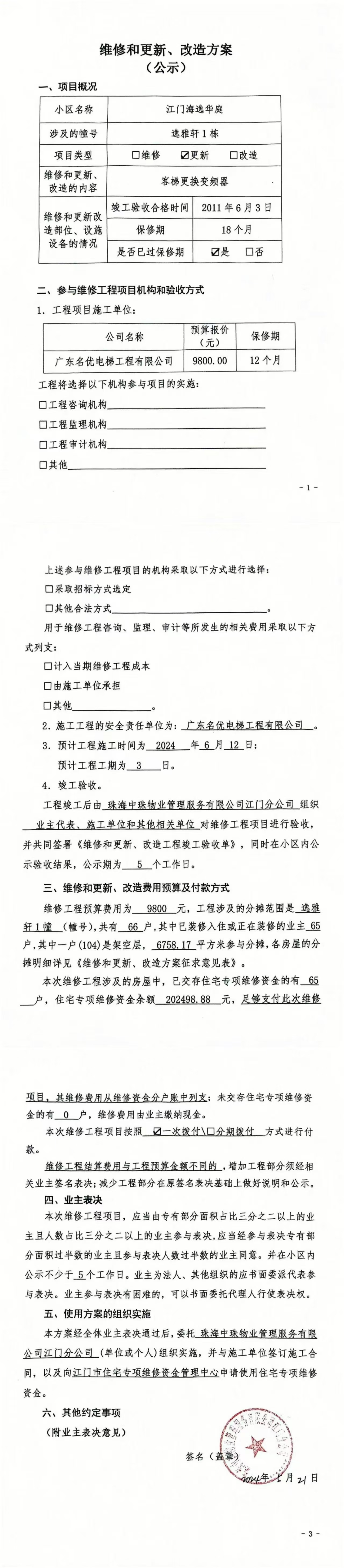
<td VALIGN="top" VALUES="" STYLE="border-width:0" BINDTYPE="0" ROWSPAN="19" COLSPAN="7" DATASOURCE="投票结果" ><font style="font-size:14pt;"><p style="white-space: normal; font-family: 宋体; line-height: 1.75em;">海逸华庭江海区外海海逸华庭逸雅轩1幢全体业主:</p><p style="white-space: normal; font-family: 宋体; line-height: 1.75em; text-indent: 2em;">本小区关于江门海逸华庭雅逸轩1栋客梯更换变频器的投票已表决结束,询异时间从2024年06月21日开始,投票询异公示期间,业主可通过微信查询自己的表决情况或可凭身份证件申请查询自己的表决情况;如公示的业主表决情况与查询的本人表决意见不一致的,可以以书面形式向投票组织机构申诉,投票组织机构予以纠正并重新公示表决结果。异议提出人对投票组织机构的处理仍有异议的,可以向街道办事处(镇人民政府)反映处理,涉及住宅专项维修资金的,可向属地住宅专项维修资金管理中心反映处理。</p><p style="white-space: normal;"><br/></p><p style="white-space: normal; font-family: 宋体; line-height: 1.75em;"><strong>附件:</strong></p><p style="white-space: normal; font-family: 宋体; line-height: 1.75em;"><strong>一、投票范围</strong></p><p style="white-space: normal; font-family: 宋体; line-height: 1.75em; text-indent: 2em;">海逸华庭江海区外海海逸华庭逸雅轩1幢</p><p style="white-space: normal; font-family: 宋体; line-height: 1.75em; text-indent: 2em;">总人数(专有部分人数之和):64</p><p style="white-space: normal; font-family: 宋体; line-height: 1.75em; text-indent: 2em;"><span style="font-family: 宋体, SimSun;"><span style="font-family: 宋体; text-indent: 32px;"><span style="font-family: 宋体; text-indent: 32px;">总户数:65</span></span></span></p><p style="white-space: normal; font-family: 宋体; line-height: 1.75em; text-indent: 2em;">建筑物总面积(专有部分面积之和):6758.17㎡</p><p style="white-space: normal; font-family: 宋体; line-height: 1.75em;"><strong>二、询异公示起止时间</strong></p><p dir="ltr" style="white-space: normal; font-family: 宋体; line-height: 1.75em; text-indent: 2em;"><span style="text-indent: 36px;">2024年06月21日至2024年06月27日</span></p><p style="white-space: normal; font-family: 宋体; line-height: 1.75em;"><strong>三、投票详细描述</strong></p><p style="white-space: normal; font-family: 宋体; line-height: 1.75em; text-indent: 2em;"><p style="font-family: "Helvetica Neue", Helvetica, Arial, sans-serif; font-size: 14px; text-wrap: wrap; background-color: rgb(255, 255, 255);">本小区江门海逸华庭逸雅轩1栋的客梯,服务中心接到反映该电梯停止运行,经电梯维保公司现场检查,该栋电梯变频器故障所致,因该变频器使用至今已超过10年,内部的电子元件逐渐老化,需对该栋电梯<span style="font-family: "Helvetica Neue", Helvetica, Arial, sans-serif; font-size: 14px; text-wrap: wrap; background-color: rgb(255, 255, 255);">变频器</span>进行更换方能恢复电梯安全运行。</p><p style="font-family: "Helvetica Neue", Helvetica, Arial, sans-serif; font-size: 14px; text-wrap: wrap; background-color: rgb(255, 255, 255);"> 现需申请使用维修资金对海逸华庭<span style="font-family: "Helvetica Neue", Helvetica, Arial, sans-serif; font-size: 14px; text-wrap: wrap; background-color: rgb(255, 255, 255);">逸雅轩1栋的客梯</span>维修,工程维修预算金额为9800元,项目最终费用以施工合同签订金额为准,因已过保修期,维修费用<span style="font-family: 宋体;">由相关业主</span>按建筑面积分摊,每平方约:1.45元,详见公示附件。如业主手机不能通过正常的微信投票,请联系物业服务中心进行线下或短信投票,物业服务中心电话:0750-3776333</p><p><br/></p></p><p style="white-space: normal; font-family: 宋体; line-height: 1.75em;"><strong>四、计票规则</strong></p><p style="white-space: normal; font-family: 宋体; line-height: 1.75em; text-indent: 2em;">表决事项:使用建筑物及其附属设施的维修资金<br /><p style='text-align: left; font-family: 宋体; font-size: 16px; line-height: 1.75em; text-indent: 2em;'>计票规则:弃权票不并入其它项 未表决票不并入其它项</p></p><p style="white-space: normal; font-family: 宋体; line-height: 1.75em;"><strong>五、通过规则</strong></p><p style="white-space: normal; font-family: 宋体; line-height: 1.75em;"><strong><strong style="white-space: normal;"><span style="font-family: 宋体, SimSun;"> 根据《中华人民共和国民法典》第二百七十八条规定:业主共同决定事项,应当由专有部分面积占比三分之二以上的业主且人数占比三分之二以上的业主参与表决。</span></strong></strong></p><p style="white-space: normal; font-family: 宋体; line-height: 1.75em; text-indent: 2em;">表决事项:使用建筑物及其附属设施的维修资金<br /><p style='text-align: left; font-family: 宋体; font-size: 16px; line-height: 1.75em; text-indent: 2em;'>通过规则:双2/3以上参与表决,参与表决双过半同意</p></p><p style="white-space: normal; font-family: 宋体; line-height: 1.75em;"><strong>六、投票结果</strong></p><p style="white-space: normal; font-family: 宋体; line-height: 1.75em; text-indent: 2em;"><div id='resultTable'><table style='table-layout: fixed; font-size:12px; margin-top:10px' width='100%' border='0' cellspacing='0' cellpadding='0'><tr><td height='28' colspan='10' align='center' style='border: 1px solid #666'><strong style='font-size: 14px;'> 使用建筑物及其附属设施的维修资金</strong></td> </tr><tr id='trfirst'><td height='28' colspan='4' style='border-left: 1px solid #666; border-bottom: 1px solid #666'><strong> 申报单位:</strong> 珠海中珠物业管理服务有限公司江门分公司</td><td colspan='3' style='border-left: 1px solid #666; border-bottom: 1px solid #666'><strong> 联系方式:</strong> 3181899 </td><td colspan='3' style='border-left: 1px solid #666; border-bottom: 1px solid #666; border-right: 1px solid #666'><strong> 申报日期:</strong> 2024年5月22日 </td></tr><tr> <td height='28' colspan='5' style='border-left: 1px solid #666; border-bottom: 1px solid #666'><strong> 总人数(专有部分人数之和):</strong>64人 </td><td colspan='5' style='border-left: 1px solid #666; border-bottom: 1px solid #666; border-right: 1px solid #666'><strong> 建筑物总面积(专有部分面积之和):</strong>6758.17㎡ </td> </tr><tr><td height='28' colspan='10' bgcolor='#F3F3F3' style='border-left: 1px solid #666;border-bottom: 1px solid #666;border-right: 1px solid #666'><strong> 参与人数及面积统计</strong></td></tr><tr><td height='28' colspan='5' style='border-left: 1px solid #666; border-bottom: 1px solid #666'><strong> 参与表决专有部分人数之和:</strong>45人</td><td colspan='5' style='border-left: 1px solid #666; border-bottom: 1px solid #666; border-right: 1px solid #666'><strong> 参与表决占有表决权总人数比例:</strong>70.31%</td></tr><tr><td height='28' colspan='5' style='border-left: 1px solid #666; border-bottom: 1px solid #666'><strong> 参与表决专有部分面积之和:</strong>4713.46㎡</td><td colspan='5' style='border-left: 1px solid #666; border-bottom: 1px solid #666; border-right: 1px solid #666'><strong> 参与表决占有表决权总面积比例:</strong>69.74%</td></tr><tr><td height='28' colspan='10' bgcolor='#F3F3F3' style='border-left: 1px solid #666; border-bottom: 1px solid #666;border-right: 1px solid #666'> <strong> 参与表决同意人数及面积统计</strong></td> </tr><tr><td height='28' colspan='5' style='border-left: 1px solid #666; border-bottom: 1px solid #666'><strong> 参与表决同意人数:</strong>35人 </td><td colspan='5' style='border-left: 1px solid #666; border-bottom: 1px solid #666; border-right: 1px solid #666'><strong> 参与表决同意人数占参与表决人数比例:</strong>77.78%</td></tr><tr><td height='28' colspan='5' style='border-left: 1px solid #666; border-bottom: 1px solid #666'><strong> 参与表决同意面积:</strong>3736.35㎡</td><td colspan='5' style='border-left: 1px solid #666; border-bottom: 1px solid #666; border-right: 1px solid #666'><strong> 参与表决同意面积占参与表决面积比例:</strong>79.27% </td> </tr><tr><td width='6%' rowspan='2' align='center' bgcolor='#F3F3F3' style='border-left: 1px solid #666; border-bottom: 1px solid #666'><strong>序号</strong></td><td width='11%' rowspan='2' align='center' bgcolor='#F3F3F3' style='border-left: 1px solid #666; border-bottom: 1px solid #666'><strong>候选项</strong></td><td height='28' colspan='2' align='center' bgcolor='#F3F3F3' style='border-left: 1px solid #666; border-bottom: 1px solid #666'><strong>表决人数情况</strong> </td><td colspan='2' align='center' bgcolor='#F3F3F3' style='border-left: 1px solid #666; border-bottom: 1px solid #666'><strong>表决面积情况</strong></td><td colspan='4' align='center' bgcolor='#F3F3F3' style='border-left: 1px solid #666; border-bottom: 1px solid #666; border-right: 1px solid #666'><strong>表决方式</strong></td></tr><tr><td width='11%' height='28' align='center' bgcolor='#F3F3F3' style='border-left: 1px solid #666;border-bottom: 1px solid #666'><strong>参与表<br />决人数</strong> </td><td width='11%' align='center' bgcolor='#F3F3F3' style='border-left: 1px solid #666; border-bottom: 1px solid #666'><strong>占总人<br />数比例</strong></td><td width='11%' align='center' bgcolor='#F3F3F3' style='border-left: 1px solid #666; border-bottom: 1px solid #666'><strong>参与表<br />决面积<br /></strong></td><td width='13%' align='center' bgcolor='#F3F3F3' style='border-left: 1px solid #666; border-bottom: 1px solid #666'><strong>占总面<br />积比例</strong></td><td width='9%' align='center' bgcolor='#F3F3F3' style='border-left: 1px solid #666; border-bottom: 1px solid #666'><strong>微信<br /> 投票<br /> </strong></td><td width='7%' align='center' bgcolor='#F3F3F3' style='border-left: 1px solid #666; border-bottom: 1px solid #666'><strong>投票器<br /> 投票</strong></td><td width='9%' align='center' bgcolor='#F3F3F3' style='border-left: 1px solid #666; border-bottom: 1px solid #666'><strong>其他<br />投票<br /> </strong></td><td width='15%' align='center' bgcolor='#F3F3F3' style='border-left: 1px solid #666; border-bottom: 1px solid #666;border-right: 1px solid #666'><strong>纸质<br />辅助<br /> 投票<br /></strong> </td></tr><tr> <td height='28' align='center' style='border-left: 1px solid #666; border-bottom: 1px solid #666'> A </td> <td align='center' style='word-wrap: break-word; border-left: 1px solid #666; border-bottom: 1px solid #666'>同意</td><td align='center' style='border-left: 1px solid #666; border-bottom: 1px solid #666'>35人</td><td align='center' style='border-left: 1px solid #666; border-bottom: 1px solid #666'>54.69%</td><td align='center' style='border-left: 1px solid #666; border-bottom: 1px solid #666'>3736.35㎡</td><td align='center' style='border-left: 1px solid #666; border-bottom: 1px solid #666'>55.29%</td><td align='center' style='border-left: 1px solid #666; border-bottom: 1px solid #666'>30票</td><td align='center' style='border-left: 1px solid #666; border-bottom: 1px solid #666'>0票</td><td align='center' style='border-left: 1px solid #666; border-bottom: 1px solid #666'>0票</td><td align='center' style='border-left: 1px solid #666; border-bottom: 1px solid #666; border-right: 1px solid #666'>5票</td> </tr><tr> <td height='28' align='center' style='border-left: 1px solid #666; border-bottom: 1px solid #666'> B </td> <td align='center' style='word-wrap: break-word; border-left: 1px solid #666; border-bottom: 1px solid #666'>反对</td><td align='center' style='border-left: 1px solid #666; border-bottom: 1px solid #666'>10人</td><td align='center' style='border-left: 1px solid #666; border-bottom: 1px solid #666'>15.63%</td><td align='center' style='border-left: 1px solid #666; border-bottom: 1px solid #666'>977.11㎡</td><td align='center' style='border-left: 1px solid #666; border-bottom: 1px solid #666'>14.46%</td><td align='center' style='border-left: 1px solid #666; border-bottom: 1px solid #666'>10票</td><td align='center' style='border-left: 1px solid #666; border-bottom: 1px solid #666'>0票</td><td align='center' style='border-left: 1px solid #666; border-bottom: 1px solid #666'>0票</td><td align='center' style='border-left: 1px solid #666; border-bottom: 1px solid #666; border-right: 1px solid #666'>0票</td> </tr><tr> <td height='28' align='center' style='border-left: 1px solid #666; border-bottom: 1px solid #666'> C </td> <td align='center' style='word-wrap: break-word; border-left: 1px solid #666; border-bottom: 1px solid #666'>弃权</td><td align='center' style='border-left: 1px solid #666; border-bottom: 1px solid #666'>0人</td><td align='center' style='border-left: 1px solid #666; border-bottom: 1px solid #666'>0.00%</td><td align='center' style='border-left: 1px solid #666; border-bottom: 1px solid #666'>0.00㎡</td><td align='center' style='border-left: 1px solid #666; border-bottom: 1px solid #666'>0.00%</td><td align='center' style='border-left: 1px solid #666; border-bottom: 1px solid #666'>0票</td><td align='center' style='border-left: 1px solid #666; border-bottom: 1px solid #666'>0票</td><td align='center' style='border-left: 1px solid #666; border-bottom: 1px solid #666'>0票</td><td align='center' style='border-left: 1px solid #666; border-bottom: 1px solid #666; border-right: 1px solid #666'>0票</td> </tr></table></div></p><p style="white-space: normal; text-align: right; font-family: 宋体; line-height: 1.75em;">申报单位:珠海中珠物业管理服务有限公司江门分公司</p><p><br/></p></font></td>
</tr>
<tr style="height:-1pt">
</tr>
<tr style="height:13pt">
</tr>
<tr style="height:-1pt">
</tr>
<tr style="height:13pt">
</tr>
<tr style="height:13pt">
</tr>
<tr style="height:13pt">
</tr>
<tr style="height:-1pt">
</tr>
<tr style="height:-1pt">
</tr>
<tr style="height:13pt">
</tr>
<tr style="height:-1pt">
</tr>
<tr style="height:-1pt">
</tr>
<tr style="height:-1pt">
</tr>
<tr style="height:-1pt">
</tr>
<tr style="height:-1pt">
</tr>
<tr style="height:17pt">
</tr>
<tr style="height:-1pt">
</tr>
<tr style="height:-1pt">
</tr>
<tr style="height:4pt">
</tr>
</table>
|