|
<style type="text/css">
.myTable,.myTable td {
page-break-after:always;
font-family:宋体;font-size:9pt;
padding-right:0.5pt;
padding-left:0.5pt;
padding-top:0.5pt;
padding-bottom:0.5pt;
border-style:solid;border-width:1px 0 0 1px;
}
</style>
<table cellspacing="0" cellpadding="0" border="0" class="myTable" style="border-width:0;width:481pt">
<tbody><tr style="height:0px"><td style="border-width:0;width:37pt"></td>
<td style="border-width:0;width:95pt"></td>
<td style="border-width:0;width:57pt"></td>
<td style="border-width:0;width:45pt"></td>
<td style="border-width:0;width:79pt"></td>
<td style="border-width:0;width:76pt"></td>
<td style="border-width:0;width:85pt"></td>
</tr><tr style="height:36pt">
<td align="center" colspan="7" style="border-width:0"><font style="font-size:18pt;">关于新会碧桂园投票表决结果公示的通告</font></td>
</tr>
<tr style="height:66pt">
<td style="border-width:0"></td>
<td style="border-width:0"></td>
<td align="center" colspan="2" style="border-width:0"><!--?xml version="1.0" encoding="gb2312"?--><psdatapacket source="uri"><!--Define by PengeSoft--></psdatapacket>
<br></td>
<td style="border-width:0"></td>
<td style="border-width:0"></td>
<td style="border-width:0"></td>
</tr>
<tr style="height:13pt">
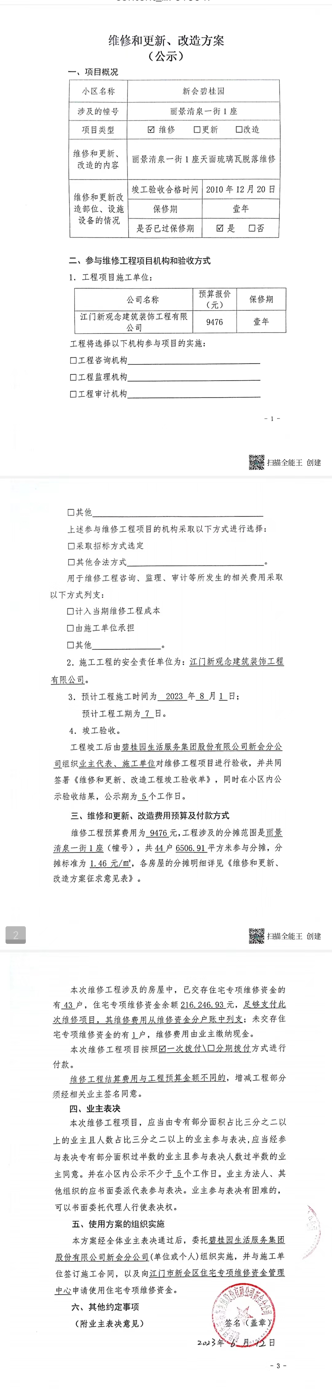
<td valign="top" values="" style="border-width:0" bindtype="0" rowspan="17" colspan="7" datasource="投票结果"><font style=" font-family:方正小标宋简体;font-size:14pt;"><p style="line-height: 1.75em;"><span style="font-family: 宋体, SimSun;">各位尊敬的业主:</span><br></p><p style="text-indent: 2em; line-height: 1.75em;"><span style="font-family: 宋体, SimSun;">根据法律法规的规定,本小区业主利用“物业公共事务决策系统”已对本小区公共事务决策事项进行了表决,在经过7日的询异公示期后,未收到业主有效的异议。现将投票结果公告,并就产生的法律效力说明如下:</span></p><p style="line-height: 1.75em; text-indent: 0em;"><strong style="text-indent: 2em;"><span style="font-family: 宋体, SimSun;">一、投票范围</span></strong></p><p style="text-indent: 2em; line-height: 1.75em;"><span style="font-family: 宋体, SimSun;">新会碧桂园丽景清泉一街1座</span></p><p style="text-indent: 2em; line-height: 1.75em;"><span style="font-family: 宋体, SimSun;">总人数(专有部分人数之和):43</span></p><p style="text-indent: 2em; line-height: 1.75em;"><span style="font-family: 宋体, SimSun;"><span style="font-family: 宋体, SimSun; text-indent: 32px;">总户数:44</span></span></p><p style="text-indent: 2em; line-height: 1.75em;"><span style="font-family: 宋体, SimSun;">建筑物总面积(专有部分面积之和):6506.91㎡</span></p><p style="line-height: 1.75em;"><strong><span style="font-family: 宋体, SimSun;">二、投票起止时间</span></strong></p><p style="text-indent: 2em; line-height: 1.75em;"><span style="font-family: 宋体, SimSun;">投票表决时间:从2023年06月20日到2023年07月31日止</span></p><p style="text-indent: 2em; line-height: 1.75em;"><span style="font-family: 宋体, SimSun;">投票询异公示时间:从2023年08月01日开始</span></p><p style="text-indent: 2em; line-height: 1.75em;"><span style="font-family: 宋体, SimSun;">投票结果通知公告时间:从2023年08月08日开始</span></p><p style="line-height: 1.75em;"><strong><span style="font-family: 宋体, SimSun;">三、计票规则</span></strong></p><p style="text-indent: 2em; line-height: 1.75em;"><span style="font-family: 宋体, SimSun;">表决事项:使用建筑物及其附属设施的维修资金<br></span></p><p style="font-family: 宋体, SimSun;line-height: 1.75em; text-indent: 2em;">计票规则:弃权票不并入其它项 未表决票不并入其它项</p><p></p><p style="line-height: 1.75em;"><strong><span style="font-family: 宋体, SimSun;">四、通过规则</span></strong></p><p style="text-indent: 2em; line-height: 1.75em;"><span style="font-family: 宋体, SimSun;"><span style="font-family: 宋体, SimSun; text-indent: 32px;">表决事项:使用建筑物及其附属设施的维修资金<br></span></span></p><p style="font-family: 宋体, SimSun;line-height: 1.75em; text-indent: 2em;">通过规则:参与表决专有部分面积过半数的业主且参与表决人数过半数的业主同意</p><p></p><p style="line-height: 1.75em;"><strong><span style="font-family: 宋体, SimSun;">五、投票结果</span></strong></p><p style="line-height: 1.75em; text-indent: 2em;"><span style="font-family: 宋体, SimSun; text-indent: 2em;"></span></p><div id="resultTable"><table style="table-layout: fixed; font-size:12px; margin-top:10px" width="100%" border="0" cellspacing="0" cellpadding="0"><tbody><tr><td height="28" colspan="10" align="center" style="border: 1px solid #666"><strong style="font-size: 14px;"> 使用建筑物及其附属设施的维修资金</strong></td> </tr><tr id="trfirst"><td height="28" colspan="4" style="border-left: 1px solid #666; border-bottom: 1px solid #666"><strong> 申报单位:</strong> 碧桂园生活服务集团股份有限公司新会分公司</td><td colspan="3" style="border-left: 1px solid #666; border-bottom: 1px solid #666"><strong> 联系方式:</strong> </td><td colspan="3" style="border-left: 1px solid #666; border-bottom: 1px solid #666; border-right: 1px solid #666"><strong> 申报日期:</strong> 2023年6月15日 </td></tr><tr> <td height="28" colspan="5" style="border-left: 1px solid #666; border-bottom: 1px solid #666"><strong> 总人数(专有部分人数之和):</strong>43人 </td><td colspan="5" style="border-left: 1px solid #666; border-bottom: 1px solid #666; border-right: 1px solid #666"><strong> 建筑物总面积(专有部分面积之和):</strong>6506.91㎡ </td> </tr><tr><td height="28" colspan="10" bgcolor="#F3F3F3" style="border-left: 1px solid #666;border-bottom: 1px solid #666;border-right: 1px solid #666"><strong> 参与人数及面积统计</strong></td></tr><tr><td height="28" colspan="5" style="border-left: 1px solid #666; border-bottom: 1px solid #666"><strong> 参与表决专有部分人数之和:</strong>14人</td><td colspan="5" style="border-left: 1px solid #666; border-bottom: 1px solid #666; border-right: 1px solid #666"><strong> 参与表决占有表决权总人数比例:</strong>32.56%</td></tr><tr><td height="28" colspan="5" style="border-left: 1px solid #666; border-bottom: 1px solid #666"><strong> 参与表决专有部分面积之和:</strong>1967.19㎡</td><td colspan="5" style="border-left: 1px solid #666; border-bottom: 1px solid #666; border-right: 1px solid #666"><strong> 参与表决占有表决权总面积比例:</strong>30.23%</td></tr><tr><td height="28" colspan="10" bgcolor="#F3F3F3" style="border-left: 1px solid #666; border-bottom: 1px solid #666;border-right: 1px solid #666"> <strong> 未参与人数及面积统计</strong></td> </tr><tr><td height="28" colspan="5" style="border-left: 1px solid #666; border-bottom: 1px solid #666"><strong> 未参与表决专有部分人数之和:</strong>29人 </td><td colspan="5" style="border-left: 1px solid #666; border-bottom: 1px solid #666; border-right: 1px solid #666"><strong> 未参与表决占有表决权总人数比例:</strong>67.44%</td></tr><tr><td height="28" colspan="5" style="border-left: 1px solid #666; border-bottom: 1px solid #666"><strong> 未参与表决专有部分面积之和:</strong>4539.72㎡</td><td colspan="5" style="border-left: 1px solid #666; border-bottom: 1px solid #666; border-right: 1px solid #666"><strong> 未参与表决占有表决权总面积比例:</strong>69.77% </td> </tr><tr><td width="6%" rowspan="2" align="center" bgcolor="#F3F3F3" style="border-left: 1px solid #666; border-bottom: 1px solid #666"><strong>序号</strong></td><td width="11%" rowspan="2" align="center" bgcolor="#F3F3F3" style="border-left: 1px solid #666; border-bottom: 1px solid #666"><strong>候选项</strong></td><td height="28" colspan="2" align="center" bgcolor="#F3F3F3" style="border-left: 1px solid #666; border-bottom: 1px solid #666"><strong>表决人数情况</strong> </td><td colspan="2" align="center" bgcolor="#F3F3F3" style="border-left: 1px solid #666; border-bottom: 1px solid #666"><strong>表决面积情况</strong></td><td colspan="4" align="center" bgcolor="#F3F3F3" style="border-left: 1px solid #666; border-bottom: 1px solid #666; border-right: 1px solid #666"><strong>表决方式</strong></td></tr><tr><td width="11%" height="28" align="center" bgcolor="#F3F3F3" style="border-left: 1px solid #666;border-bottom: 1px solid #666"><strong>参与表决<br>专有部分<br>人数之和</strong> </td><td width="11%" align="center" bgcolor="#F3F3F3" style="border-left: 1px solid #666; border-bottom: 1px solid #666"><strong>占有<br> 表决权<br> 总人数比例<br> </strong></td><td width="11%" align="center" bgcolor="#F3F3F3" style="border-left: 1px solid #666; border-bottom: 1px solid #666"><strong>参与表决<br> 专有部分<br> 面积之和<br> </strong></td><td width="13%" align="center" bgcolor="#F3F3F3" style="border-left: 1px solid #666; border-bottom: 1px solid #666"><strong>占有<br>表决权<br>总面积比例</strong></td><td width="9%" align="center" bgcolor="#F3F3F3" style="border-left: 1px solid #666; border-bottom: 1px solid #666"><strong>微信<br> 投票<br> </strong></td><td width="7%" align="center" bgcolor="#F3F3F3" style="border-left: 1px solid #666; border-bottom: 1px solid #666"><strong>投票器<br> 投票</strong></td><td width="9%" align="center" bgcolor="#F3F3F3" style="border-left: 1px solid #666; border-bottom: 1px solid #666"><strong>其他<br>投票<br> </strong></td><td width="15%" align="center" bgcolor="#F3F3F3" style="border-left: 1px solid #666; border-bottom: 1px solid #666;border-right: 1px solid #666"><strong>纸质<br>辅助<br> 投票<br></strong> </td></tr><tr> <td height="28" align="center" style="border-left: 1px solid #666; border-bottom: 1px solid #666"> A </td> <td align="center" style="word-wrap: break-word; border-left: 1px solid #666; border-bottom: 1px solid #666">同意</td><td align="center" style="border-left: 1px solid #666; border-bottom: 1px solid #666">14人</td><td align="center" style="border-left: 1px solid #666; border-bottom: 1px solid #666">32.56%</td><td align="center" style="border-left: 1px solid #666; border-bottom: 1px solid #666">1967.19㎡</td><td align="center" style="border-left: 1px solid #666; border-bottom: 1px solid #666">30.23%</td><td align="center" style="border-left: 1px solid #666; border-bottom: 1px solid #666">14票</td><td align="center" style="border-left: 1px solid #666; border-bottom: 1px solid #666">0票</td><td align="center" style="border-left: 1px solid #666; border-bottom: 1px solid #666">0票</td><td align="center" style="border-left: 1px solid #666; border-bottom: 1px solid #666; border-right: 1px solid #666">0票</td> </tr><tr> <td height="28" align="center" style="border-left: 1px solid #666; border-bottom: 1px solid #666"> B </td> <td align="center" style="word-wrap: break-word; border-left: 1px solid #666; border-bottom: 1px solid #666">反对</td><td align="center" style="border-left: 1px solid #666; border-bottom: 1px solid #666">0人</td><td align="center" style="border-left: 1px solid #666; border-bottom: 1px solid #666">0.00%</td><td align="center" style="border-left: 1px solid #666; border-bottom: 1px solid #666">0.00㎡</td><td align="center" style="border-left: 1px solid #666; border-bottom: 1px solid #666">0.00%</td><td align="center" style="border-left: 1px solid #666; border-bottom: 1px solid #666">0票</td><td align="center" style="border-left: 1px solid #666; border-bottom: 1px solid #666">0票</td><td align="center" style="border-left: 1px solid #666; border-bottom: 1px solid #666">0票</td><td align="center" style="border-left: 1px solid #666; border-bottom: 1px solid #666; border-right: 1px solid #666">0票</td> </tr><tr> <td height="28" align="center" style="border-left: 1px solid #666; border-bottom: 1px solid #666"> C </td> <td align="center" style="word-wrap: break-word; border-left: 1px solid #666; border-bottom: 1px solid #666">弃权</td><td align="center" style="border-left: 1px solid #666; border-bottom: 1px solid #666">0人</td><td align="center" style="border-left: 1px solid #666; border-bottom: 1px solid #666">0.00%</td><td align="center" style="border-left: 1px solid #666; border-bottom: 1px solid #666">0.00㎡</td><td align="center" style="border-left: 1px solid #666; border-bottom: 1px solid #666">0.00%</td><td align="center" style="border-left: 1px solid #666; border-bottom: 1px solid #666">0票</td><td align="center" style="border-left: 1px solid #666; border-bottom: 1px solid #666">0票</td><td align="center" style="border-left: 1px solid #666; border-bottom: 1px solid #666">0票</td><td align="center" style="border-left: 1px solid #666; border-bottom: 1px solid #666; border-right: 1px solid #666">0票</td> </tr></tbody></table></div><p></p><p style="line-height: 1.75em;"><strong><span style="font-family: 宋体, SimSun;">六、法律效力</span></strong></p><p style="text-indent: 2em; line-height: 1.75em;"><span style="font-family: 宋体, SimSun;">根据《中华人民共和国民法典》第二百七十八条规定:业主共同决定事项,应当由专有部分面积占比三分之二以上的业主且人数占比三分之二以上的业主参与表决。《民法典》第二百七十八条第六项至第八项规定的事项,应当经参与表决专有部分面积四分之三以上的业主且参与表决人数四分之三以上的业主同意。《民法典》第二百七十八条其他事项,应当经参与表决专有部分面积过半数的业主且参与表决人数过半数的业主同意。</span></p><p style="text-indent: 2em; line-height: 1.75em;"><span style="font-family: 宋体, SimSun;"></span></p><p style="text-indent: 2em; line-height: 1.75em;"><span style="font-family: 宋体, SimSun;">特此公告。</span></p><p><br></p><p style="text-align: right; font-family: 宋体; font-size: 16px; line-height: 1.75em;"><span style="font-family: 宋体, SimSun;">碧桂园生活服务集团股份有限公司新会分公司</span></p><p style="text-align: right; font-family: 宋体; font-size: 16px; line-height: 1.75em;"><span style="font-family: 宋体, SimSun;">2023年08月07日</span></p></font></td>
</tr>
<tr style="height:12pt">
</tr>
<tr style="height:-1pt">
</tr>
<tr style="height:13pt">
</tr>
<tr style="height:13pt">
</tr>
<tr style="height:-1pt">
</tr>
<tr style="height:13pt">
</tr>
<tr style="height:13pt">
</tr>
<tr style="height:13pt">
</tr>
<tr style="height:-1pt">
</tr>
<tr style="height:-1pt">
</tr>
<tr style="height:13pt">
</tr>
<tr style="height:-1pt">
</tr>
<tr style="height:-1pt">
</tr>
<tr style="height:-1pt">
</tr>
<tr style="height:17pt">
</tr>
<tr style="height:0pt">
</tr>
</tbody></table>
|